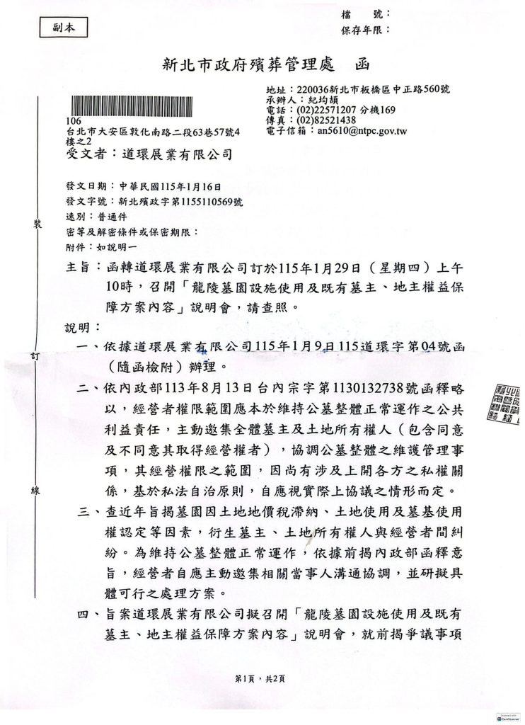
新北市殯葬處來函通知,指定於115年1月29日(星期四)上午10:00,召開「龍陵墓園設施使用及既有墓主、地主權益保障方案內容」說明會,就既有營運事項進行意見交流與說明。


後續將依主管機關指示事項辦理相關作業,並持續強化園區管理與服務品質,以維護使用人及家屬之權益。
特此公告。
聯絡電話:02-2708-5585
龍陵紀念墓園管理部 敬上
新北市殯葬處來函通知,指定於115年1月29日(星期四)上午10:00,召開「龍陵墓園設施使用及既有墓主、地主權益保障方案內容」說明會,就既有營運事項進行意見交流與說明。


後續將依主管機關指示事項辦理相關作業,並持續強化園區管理與服務品質,以維護使用人及家屬之權益。
特此公告。
聯絡電話:02-2708-5585
龍陵紀念墓園管理部 敬上